天津师范大学
211 |
985 |
双一流 |
天津市
本科
省重点
公办
2405
勤奋严谨、自树树人
022-23541338
http://www.tjnu.edu.cn/
更多 >
图片
院校首页
历年分数
历年分数
历年分数
普通类
艺术类
体育类
招生计划
院校计划
投档规则(艺术)
投档规则(体育)
招生政策
招生简章
招生资讯
探校攻略
探校攻略
探校攻略
探校攻略
探校攻略
探校攻略
院校首页
> 招生简章
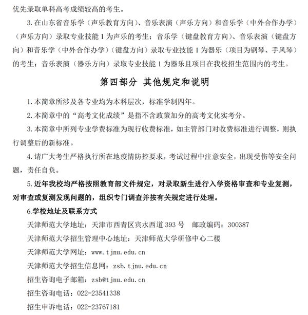
天津师范大学2023年艺术类专业招生简章
2023-01-06 09:31:22 分享至:
招生简章
招生资讯
天津师范大学2023年艺术类专业招生简章
2023-01-06 09:31:22